Login Framework
The WinCC OA login framework provides a framework that is easy to extend. The WinCC OA login panels can be easily replaced by user-specific panels without having to re-implement the functionality.
The login framework consists of views. A view represents a panel. Each panel that is loaded in the login framework must possess a controller and create a view. The view is assigned to the controller.
If an action is performed in a panel of the login framework, it can control another active panel via the controller. The controller serves as a mediator between the different panels and guarantees that the right action is performed by calling the methods of the classes.
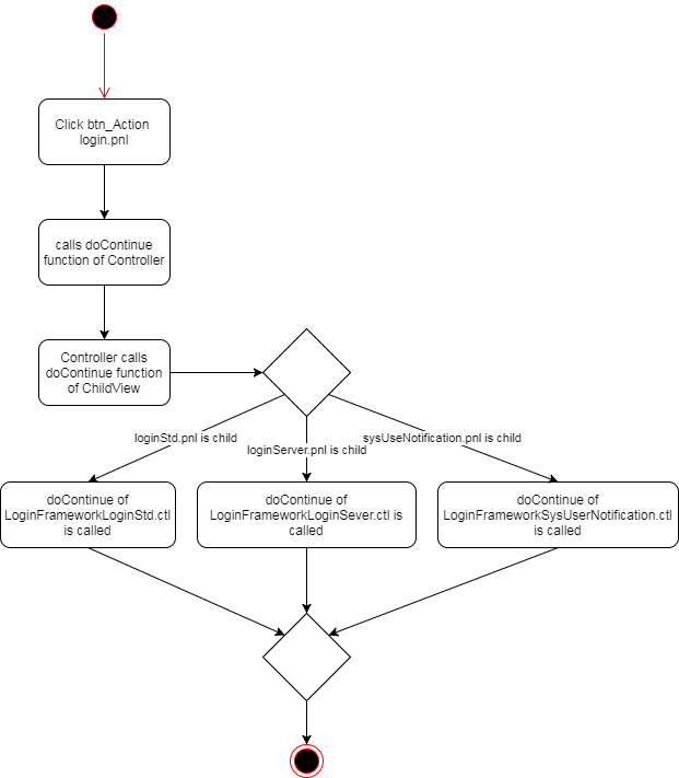
The following figure demonstrates the action when the button btn_Action is clicked in the login.pnl. Since the action that is called here is dependent on the child panel that is currently loaded, a function of the controller is called. The controller then calls the corresponding functions of the child view. Since the child view implements the functionality, the correct functionality for the panel is always called. You do not need three different panels for the login but only one panel "login.pnl". The other panels are called in the background depending on what is currently needed.
If you have implemented an own login panel or other own panels, note that as of version 3.17 you have to implement the panels according to the login framework.
The login framework provides the following functions:
- Login based on the WinCC OA authentication classes and support of the user-defined external authentication implementations.
- Automatic switch of the login panel between server and local authentication.
- Display of enabled system use notifications.
If the base functionality is not sufficient, both the standard and the server login panels can be replaced via another implementation. For how to extend the login framework by customized panels, see chapter Extended login framework (customized panels)
Set the background image for the login framework
In order to set the background image for the login framework, save an image with the name login_background.png in the pictures directory of the project. The image is automatically used by the login framework.